周至新增1例无症状感染者  周至县疫情防控最新通报

周至新增1例无症状感染者 周至县疫情防控最新通报

admin 2026-04-21 08:35 生活百科 3 次浏览 0个评论

周至新增1例无症状感染者 周至县疫情防控最新通报

周至新增1例无症状感染者 / 周至县疫情防控最新通报

周至新增1例无症状感染者  周至县疫情防控最新通报
(图片来源网络,侵删)

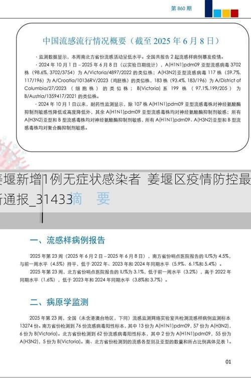
7月25日,周至县在重点人群核酸检测中发现1例无症状感染者,目前相关流调溯源及管控工作已全面展开。

一、疫情基本情况

该感染者系外省返周人员,在集中隔离期间核酸检测结果异常,经市级专家组诊断为无症状感染者,已闭环转运至定点医院隔离医学观察。其相关密切接触者均已落实集中隔离管控,首次核酸检测结果均为阴性。

二、当前防控措施

周至县已迅速对其活动轨迹涉及区域进行临时管控,并开展环境采样和终末消毒。全县正有序组织相关区域开展核酸筛查,重点场所已加强扫码查验与通风消毒。请与公布轨迹有时空交集的市民,立即向所在社区报备。

三、市民注意事项

请广大市民密切关注官方发布的权威信息,不恐慌、不信谣、不传谣。坚持科学佩戴口罩,保持社交距离,主动配合落实各项疫情防控措施。如有发热、干咳等症状,请做好个人防护,及时前往发热门诊就诊。

疫情防控不容松懈,请广大市民做好个人防护,所有信息以官方发布为准。

正镶白旗:草原腹地的零感染坚守与物理防线解析

正镶白旗:草原腹地的零感染坚守与物理防线解析

〖One〗数据面:2022年10月28日0—24时,内蒙古自治区报告新增本土确诊病例20例,其中锡林郭勒盟正镶白旗无新增确诊病例与无症状感染者报告。

〖Two〗流调面:病例A,男,38岁,住址为锡林郭勒盟二连浩特市。市级专家组会诊判定为轻型,其活动轨迹未涉及正镶白旗辖区。

〖Three〗地理面:正镶白旗地处浑善达克沙地南缘,平均海拔约1300米,地广人稀,气候干燥寒冷。其并非区域性交通枢纽,人口流动相对有限,独特的草原地理环境客观上构成了疫情输入的物理缓冲带。

〖Four〗红线面:国家卫健委强调坚持“动态清零”总方针。途经或由风险区返乡人员须依法依规主动报备,货运司机须严格执行闭环管理,隐瞒行程将承担相应法律责任。

31省区市新增12例本土确诊,金明区疫情最新消息_43846

31省区市新增12例本土确诊,金明区疫情最新消息

国家卫健委通报,9月16日0—24时,31个省(自治区、直辖市)和新疆生产建设兵团报告新增确诊病例38例。

其中,本土病例12例,全部集中在金明区。境外输入病例26例,分别由北京(8例)、上海(10例)、广东(6例)等地报告。

回顾本月11日,全国新增确诊病例79例,其中本土病例52例。对比可见,近期全国新增总数有所下降,但本土疫情呈现新的聚集性特点,金明区成为当前防控焦点。

小编分析认为,金明区作为典型的内陆大城市,此次突发本土疫情,可能是由于人口密度大、社会活动频繁,导致潜在的社区传播链被激活。当前防控形势依然严峻,需密切关注后续是否出现扩散。

转载请注明来自远风号,本文标题:《周至新增1例无症状感染者 周至县疫情防控最新通报》

每一天,每一秒,你所做的决定都会改变你的人生!